2024年,随着政策的引领、经济的支撑、社会需求的多样化、科技创新的推动以及新媒体流量的赋能,文旅产业正呈现出前所未有的活力和潜力。
分享Mob研究院发布的《2024中国文旅产业发展趋势报告》,报告从产业端、消费端、运营端三方面,深入分析了当前文旅产业的发展态势,并预测了未来的发展趋势。
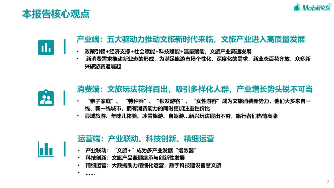
产业端:五大驱动力推动文旅新时代来临,文旅产业进入高质量发展期
• 政策引领+经济支撑+社会赋能+科技赋能+流量赋能,文旅产业高速发展
• 新消费需求推动新业态的形成,为满足旅游市场个性化、深度化的需求,新业态百花齐放,众多新兴旅游赛道崛起
消费端:文旅玩法花样百出,吸引多样化人群,产业增长势头锐不可当
• “亲子家庭”、 “特种兵”、“银发游客”、“女性游客”成为文旅消费新势力,他们大多来自一线、新一线城市,拥有消费能力的同时更加注重性价比
• 县域旅游、年味儿体验、冰雪旅游、自驾游…新兴玩法层出不穷,旅行者们热情高涨
运营端:产业联动、科技创新、精细运营
• 产业联动:“文旅+”成为多产业发展“增效器”
• 科技创新:文旅产品兼顾继承与创新性发展
• 精细运营:大数据助力精细化运营,数字科技建设智慧文旅




































来自:MOB研究院、旅游产业视角